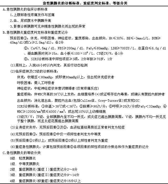
急性胰腺炎(一)

武田和宪